
File Renderers for Bitbucket
View CSV, TSV, PDF, STL, Bitbucket Pipelines, Mermaid, AsciiDoc, Jupyter Notebook, TeX, DOCX, XLSX, ODS, PPTX, ODT, ODP, and Creole files directly in your Bitbucket Cloud repositories without downloading.
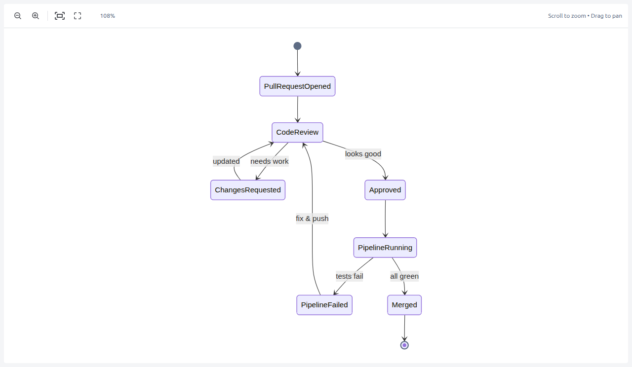
Pipelines Viewer
Visualise your bitbucket-pipelines.yml configuration as a clear, readable pipeline view. Instantly understand your CI/CD workflow without parsing YAML by hand.
- Visual pipeline step breakdown with stage grouping
- Shows triggers, caches, services, and artifacts
- Supports parallel steps, manual steps, and conditions
- Handles pipeline imports and shared configurations
Jupyter Notebook Viewer
Render .ipynb notebooks beautifully in Bitbucket. View code cells, rich outputs, Markdown, LaTeX equations, and inline charts without leaving your repository.
- Renders code, Markdown, and rich output cells
- Inline charts, images, and HTML output support
- LaTeX equation rendering
- Syntax highlighting for executed code cells
CSV & TSV Viewer
View tabular data files beautifully rendered as interactive tables. No more downloading files just to see their contents.
- Interactive table display with sortable columns
- Support for large files (displays first 1,000 rows)
- Proper handling of quoted fields and special characters
- Raw view toggle for source inspection
PDF Viewer
Preview PDF documents inline without leaving Bitbucket. Perfect for documentation, reports, and design specs stored in your repositories.
- Full document rendering with page navigation
- Zoom controls for detailed inspection
- Fast loading with progressive rendering
STL 3D Viewer
Interactive 3D model viewing for STL files. Perfect for hardware teams, 3D printing projects, and CAD collaboration.
- Interactive 3D rotation and zoom
- Professional lighting and rendering
- View controls for different perspectives
- Ideal for reviewing 3D print files and CAD models
Mermaid Viewer
Render .mmd and .mermaid diagram files as crisp, interactive SVG visuals. From flowcharts to sequence diagrams, view them all without any external tools.
- Supports flowcharts, sequence, class, state, and Gantt diagrams
- Crisp SVG rendering with zoom and pan controls
- Entity-relationship, C4, and git graph diagrams
- Raw source toggle to inspect the diagram definition
Office & Document Viewer
Preview common office and document formats directly in Bitbucket — no downloads or external applications required. Great for teams that store specs, proposals, and slide decks alongside their code.
- DOCX — Word documents with rich text and formatting
- XLSX / ODS — Spreadsheets rendered as clean, readable tables
- PPTX / ODP — Presentation slides previewed inline
- ODT — OpenDocument text files rendered faithfully
AsciiDoc Viewer
Beautiful rendering for AsciiDoc documentation files. Perfect for technical documentation, books, and structured content.
- Full AsciiDoc syntax support
- Supports .adoc, .asciidoc, and .asc file extensions
- Clean, readable typography
- Code block syntax highlighting
Creole Viewer
Render .creole wiki markup files as clean, formatted HTML. Perfect for teams migrating from Trac, Redmine, or other wiki-based systems.
- Full Creole 1.0 wiki markup specification support
- Headings, bold, italic, lists, and tables
- Inline links and image embedding
- Preformatted code and nowiki blocks
TeX Viewer
Preview .tex source files with beautifully rendered mathematical equations and structured document formatting — straight in your browser.
- High-quality math rendering via KaTeX
- Document structure: sections, lists, and environments
- Inline and display mode equation support
- Ideal for research papers, academic notes, and technical reports
Your Data Stays Private
All our file viewers process content directly in your browser. Your file content and names are never transmitted to, viewed or stored by Eulo Labs.